一、公司简介
304永利集团(以下简称“大学科技园”)是全国首批22家国家大学科技园之一,由安徽省人民政府牵头,安徽省科技厅、安徽省教育厅、合肥市人民政府、中国科学技术大学、合肥工业大学、安徽大学共同参与建设的“多校一园”性质的国家大学科技园。大学科技园由最初的1个中心、4个分园延伸带动建设4个众创空间、6个科技企业孵化器、1个科技企业加速器,场地总面积为21.83万平方米。
大学园子公司,肥东国大创业服务有限公司(以下简称“肥东国大”)成立于2023年10月,公司是由肥东县政府与304永利集团发展有限责任公司合作共同打造“肥东科创中心”,建设“众创空间、科技企业孵化器、科技企业加速器”“小微企业创新创业基地”“创业孵化基地”等为主要内容的孵化载体。肥东国大公司位于肥东县撮镇镇桥头集路与裕溪路交叉口东南角的肥东科创中心,项目占地约42亩,总建筑面积6.7万平方米。
二、招聘原则
坚持“公开、平等、竞争、择优”原则。
三、报考条件
1.具有中华人民共和国国籍;
2.政治素质高,拥护中国共产党,拥护党的路线、方针、政策,遵守国家法律法规;
3.具有良好的个人品质和职业操守,无不良从业记录;
4.具有较强的语言及文字表达能力,具有良好的沟通协调和团队合作精神;
5.具有良好的心理素质和能够正常履行职责的身体素质;
6.具备招聘岗位所需的其他资格条件。
四、有下列情况之一的人员,不得报名
1.现役军人;
2.尚未解除纪律处分或者正在接受纪律审查的人员;
3.曾因犯罪受过刑事处罚的人员和曾被开除公职的人员、受到党纪政务处分期限未满或者正在接受纪律审查的人员、处于刑事处罚期间或者正在接受司法调查尚未做出结论的人员;
4.存在法律法规规定的其他不得报考情形的人员。
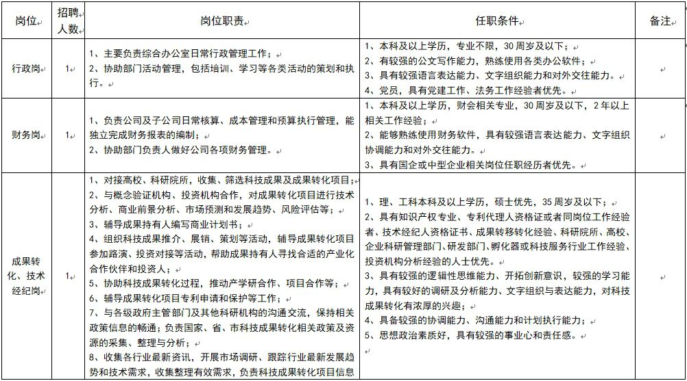
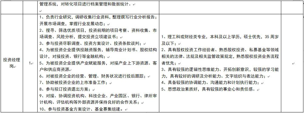
五、岗位要求
304永利集团发展有限责任公司:


肥东国大创业服务有限公司:
备注:年龄条件中“30周岁及以下”出生在1994年1月1日以后,“35周岁及以下”出生在1989年1月1日以后,“45周岁及以下”出生在1979年1月1日以后,“50周岁及以下”出生在1974年1月1日以后;工作经验计算时间截止到2024年1月。
六、工作地点、薪资待遇
304永利集团发展有限责任公司工作地点:合肥市高新区黄山路602号
肥东国大创业服务有限公司工作地点:合肥市肥东县撮镇镇桥头集路与裕溪路交叉口东南角的肥东科创中心
薪资待遇:年终奖金、五险一金、法定节假日、年度体检、节日福利等,薪酬按照公司薪酬管理办法执行。
七、招聘流程
接收简历→资格审查→笔试→笔试成绩公示→面试→总成绩公示→体检→录用等流程
八、投递须知
简历投递邮件标题请注明“应聘公司+岗位+姓名”,简历请提供DOC(或DOCX)格式。
九、联系信息
报名方式:
发送个人简历至QQ邮箱:1175539725@qq.com进行报名,报名时间自公告发布之日起至2024年3月15日,逾期不予处理。
联系人、电话:徐玲秀 0551-65323950 18156003096